核心提示:频发的电梯事故让市民对其质量十分关注。昨天,苏州市质监局发布了苏州九个“最可怕”电梯,凤凰国际书城、创业园二期、海尚壹品纷纷榜上有名。

记者 微风
96333共处理电梯困人故障5343起
共解救被困人员11112人次
目前,苏州大市范围在用电梯已超过9.8万台,在全国地级市中位居首位。截至2015年12月31日,苏州市区(不含吴江)在用电梯数量达到46248台。
截至2015年12月31日,苏州市电梯应急救援指挥中心96333,共覆盖苏州市区(含吴江)和常熟市所有在用电梯64571台。自2014年6月9日成立试运行至2015年12月31日,指挥中心共接警25605起,累计处理电梯困人故障5343起,共解救被困人员11112人次,其中,苏州市区累计处理电梯困人故障4516起,共解救被困人员9727人次,而96333救援人员到达现场平均用时17分钟左右,实施救援平均用时5分钟左右。
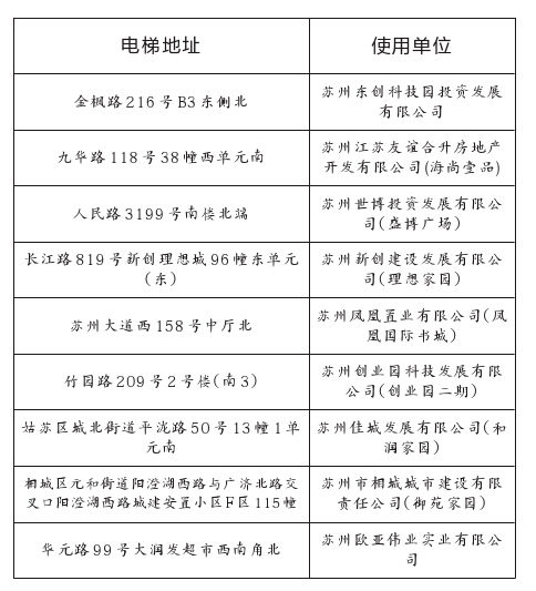
九个“最可怕”电梯黑榜诞生
凤凰书城、海尚壹品纷纷上榜
另外,苏州市质监局对高故障电梯、故障次数较多的使用单位等进行数据统计分析,2015年有九家单位电梯故障频发,上了“可怕的”电梯榜。它们分别为苏州东创科技园一期、海尚壹品、凤凰国际书城、理想家园等等。
记者了解到,理想家园编号为060503的乘客电梯,在2015年12月7日发生困人故障。由于该电梯在此期间处于“失保”状态,调动网格救援单位日立电梯(中国)有限公司苏州分公司赶往现场进行救援。而2015年因系统显示处于“失保”状态的电梯发生困人故障而启动网格救援66起,占网格救援总数的32.04%。
96333扩大救援范围
增加“物联网”计算迅速出警
据悉,接下来苏州市电梯应急救援指挥中心将继续扩大覆盖区域。张贴在电梯内的96333标识牌上,除了有“身份证号”即电梯编号外,还显示了每部电梯的具体地址。为救援信息的准确核实提供了保障。
今年,苏州市电梯物联网工程将进一步提升。“近年来苏州电梯增量迅速,如果仅仅通过电话进行接警处警,需要等比例提升接警能力,且电话接警处警来实施电梯安全管理的方式相对被动和滞后。电梯作为一种高度机电一体化产品,它的运行过程依赖信号也产生信号,这些信号(包括故障)数据如果通过‘物联网’工程,进行集中传送和接受,通过逻辑计算,就可以达到指挥中心自动接警处警目的。”苏州市电梯应急救援指挥中心工作人员华俊说道。






公安备案号:32010202010067
我要说两句